2022年吉林省保健食品备案公告(第3期)
根据《中华人民共和国食品安全法》、《保健食品注册与备案管理办法》等法律、规章的规定,吉林亚泰永安堂药业有限公司、吉林修正健康股份有限公司、吉林市旺达生物科技开发有限公司、延边弘康天然植物开发有限公司、吉林青晨药业有限公司、吉林省美罗国际生物科技集团有限公司、吉林敖东健康科技有限公司、吉林省奥康医药科技有限公司、吉林福康药业股份有限公司、吉林吉尔吉药业有限公司提交了25个产品,予以备案。
特此公告。
|
序号 |
产品名称 |
备案人 |
备案人地址 |
备案号 |
备注 |
|
1 |
亚泰康派牌钙咀嚼片(橘子味) |
吉林亚泰永安堂药业有限公司 |
长春市青年路9685号 |
食健备G202222001797 |
|
|
2 |
亚泰康派牌破壁灵芝孢子粉胶囊 |
吉林亚泰永安堂药业有限公司 |
长春市青年路9685号 |
食健备G202222001655 |
|
|
3 |
亚泰康派牌鱼油软胶囊 |
吉林亚泰永安堂药业有限公司 |
长春市青年路9685号 |
食健备G202222001799 |
|
|
4 |
修正牌辅酶Q10胶囊 |
吉林修正健康股份有限公司 |
长春双阳经济开发区(长清公路27.5公里处) |
食健备G202222001656 |
|
|
5 |
修正健康牌钙维生素D维生素K软胶囊 |
吉林修正健康股份有限公司 |
长春双阳经济开发区(长清公路27.5公里处) |
食健备G202222001654 |
|
|
6 |
修正健康牌褪黑素胶囊 |
吉林修正健康股份有限公司 |
长春双阳经济开发区(长清公路27.5公里处) |
食健备G202222001187 |
|
|
7 |
青晨牌辅酶Q10胶囊 |
吉林青晨药业有限公司 |
吉林省长春市净月开发区小合台工业区金宝街2000号 |
食健备G202222001706 |
|
|
8 |
青晨牌辅酶Q10软胶囊 |
吉林青晨药业有限公司 |
吉林省长春市净月开发区小合台工业区金宝街2000号 |
食健备G202222001657 |
|
|
9 |
敖东®锌硒软胶囊 |
吉林敖东健康科技有限公司 |
吉林省敦化经济开发区敖东工业园 |
食健备G202222001186 |
|
|
10 |
敖东®钙软胶囊 |
吉林敖东健康科技有限公司 |
吉林省敦化经济开发区敖东工业园 |
食健备G202222001839 |
|
|
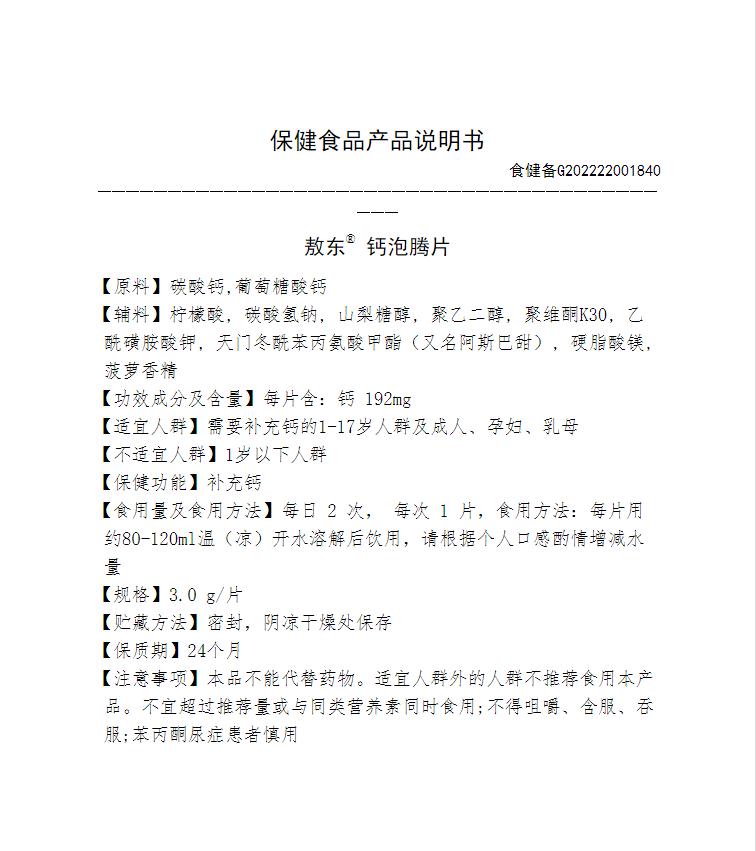
11 |
敖东®钙泡腾片 |
吉林敖东健康科技有限公司 |
吉林省敦化经济开发区敖东工业园 |
食健备G202222001840 |
|
|
12 |
奥康牌螺旋藻片 |
吉林省奥康医药科技有限公司 |
长春市绿园区绿园经济开发区西景路299号 |
食健备G202222001845 |
|
|
13 |
奥康牌破壁灵芝孢子粉颗粒 |
吉林省奥康医药科技有限公司 |
长春市绿园区绿园经济开发区西景路299号 |
食健备G202222001844 |
|
|
14 |
奥康牌鱼油软胶囊 |
吉林省奥康医药科技有限公司 |
长春市绿园区绿园经济开发区西景路299号 |
食健备G202222001843 |
|
|
15 |
奥康牌褪黑素软胶囊 |
吉林省奥康医药科技有限公司 |
长春市绿园区绿园经济开发区西景路299号 |
食健备G202222001842 |
|
|
16 |
奥康牌辅酶Q10软胶囊 |
吉林省奥康医药科技有限公司 |
长春市绿园区绿园经济开发区西景路299号 |
食健备G202222001841 |
|
|
17 |
欧希思牌维生素C泛酸片 |
吉林市旺达生物科技开发有限公司 |
吉林省吉林市龙潭区徐州西路9号祺兴L综合办公楼1层 |
食健备G202222001795 |
|
|
18 |
欧希思牌钙镁片 |
吉林市旺达生物科技开发有限公司 |
吉林省吉林市龙潭区徐州西路9号祺兴L综合办公楼1层 |
食健备G202222001796 |
|
|
19 |
美罗牌破壁灵芝孢子粉胶囊 |
吉林省美罗国际生物科技集团股份有限公司 |
辽源市财富大路2677号 |
食健备G202222001798 |
|
|
20 |
长白源牌钙镁片 |
延边弘康天然植物开发有限公司 |
延吉市延边州新兴工业集中区182号 |
食健备G202222001794 |
|
|
21 |
仙芝美帝牌破壁灵芝孢子粉 |
吉林福康药业股份有限公司 |
敦化经济开发区华瑞路3号 |
食健备G202222001363 |
|
|
22 |
吉尔吉®铁叶酸片 |
吉林吉尔吉药业有限公司 |
吉林省吉林市高新北区创新五路 |
食健备G202222001362 |
|
|
23 |
青晨牌辅酶Q10片(甜橙味) |
吉林青晨药业有限公司 |
吉林省长春市净月开发区小合台工业区金宝街2000号 |
食健备G202222001879 |
|
|
24 |
青晨牌辅酶Q10片 |
吉林青晨药业有限公司 |
吉林省长春市净月开发区小合台工业区金宝街2000号 |
食健备G202222001878 |
|
|
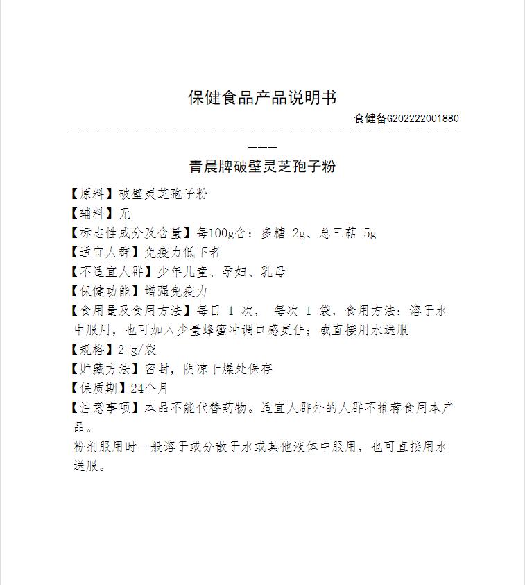
25 |
青晨牌破壁灵芝孢子粉 |
吉林青晨药业有限公司 |
吉林省长春市净月开发区小合台工业区金宝街2000号 |
食健备G202222001880 |
|
根据《保健食品注册与备案管理办法》,我厅对上述保健食品备案信息予以公布。保健食品备案人对所提交的材料的真实性、完整性、可溯源性负责。
附件:
吉林省市场监督管理厅
2022年8月1日
