2025年吉林省保健食品备案公告(第6期)
根据《中华人民共和国食品安全法》、《保健食品注册与备案管理办法》等法律、规章的规定,吉林修正健康股份有限公司、吉林敖东健康科技有限公司、吉林亚泰永安堂药业有限公司、吉林高标健康生物科技有限公司、吉林夏兰生物科技有限公司、吉林恩泽生物技术开发有限公司、延边可喜安生物科技有限公司、吉林市鹿王制药股份有限公司、通化一泰医药集团有限公司、吉林敖东世航药业股份有限公司、吉林华润和善堂人参有限公司、吉林自然密码生物工程有限公司、吉林省红五味生物技术有限公司、中民康达药业股份有限公司、吉林满医堂药业有限公司、吉林敖东延边药业股份有限公司、吉林省集安益盛药业股份有限公司、璟参堂有限公司、吉林鑫垚科技有限公司提交了31个产品,予以备案。
特此公告。
|
序号 |
产品名称 |
备案人 |
备案人地址 |
备案号 |
备注 |
|
1 |
修正健康牌辅酶Q10片 |
吉林修正健康股份有限公司 |
长春双阳经济开发区(长清公路27.5公里处) |
食健备 G202522002643 |
|
|
2 |
敖东®西洋参粉 |
吉林敖东健康科技有限公司 |
吉林省敦化经济开发区敖东工业园 |
食健备 G202522002742 |
|
|
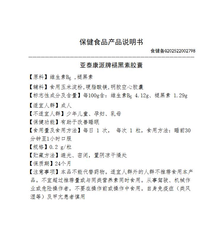
3 |
亚泰康派牌褪黑素胶囊 |
吉林亚泰永安堂药业有限公司 |
长春市青年路9685号 |
食健备 G202522002798 |
|
|
4 |
参小涵牌破壁灵芝孢子粉 |
吉林高标健康生物科技有限公司 |
白山市抚松县万良镇万福村 |
食健备 G202522002610 |
|
|
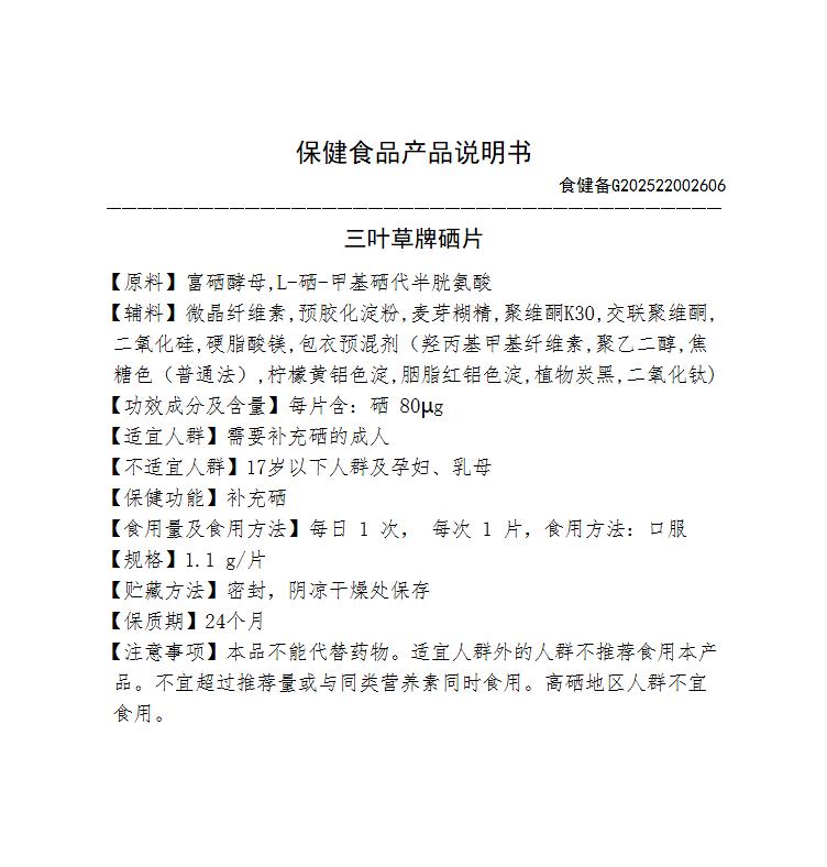
5 |
三叶草牌硒片 |
吉林夏兰生物科技有限公司 |
长春市经济开发区机场大路7299号长春兴隆综合保税区内2号厂房南2区域一层 |
食健备 G202522002606 |
|
|
6 |
膳宇堂牌灵芝粉 |
吉林恩泽生物技术开发有限公司 |
吉林省白山市抚松县松江河镇天池路365号 |
食健备 G202522002609 |
|
|
7 |
膳宇堂牌人参粉 |
吉林恩泽生物技术开发有限公司 |
吉林省白山市抚松县松江河镇天池路365号 |
食健备 G202522002608 |
|
|
8 |
长森源牌人参口服液 |
延边可喜安生物科技有限公司 |
延边州新兴工业集中区 |
食健备 G202522003296 |
|
|
9 |
长森源牌维生素C口服液 |
延边可喜安生物科技有限公司 |
延边州新兴工业集中区 |
食健备 G202522002754 |
|
|
10 |
鹿京芝牌维生素C咀嚼片(甜橙味) |
吉林市鹿王制药股份有限公司 |
吉林省吉林市高新区深东路1116号 |
食健备 G202522002792 |
|
|
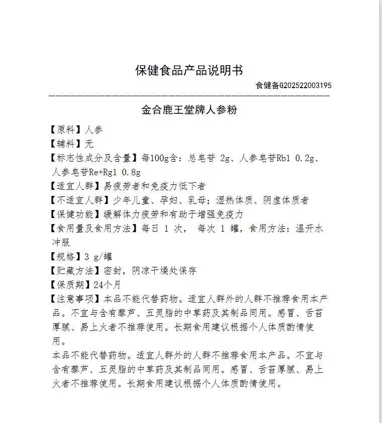
11 |
金合鹿王堂牌人参粉 |
吉林市鹿王制药股份有限公司 |
吉林省吉林市高新区深东路1116号 |
食健备 G202522003195 |
|
|
12 |
金合鹿王堂牌西洋参粉 |
吉林市鹿王制药股份有限公司 |
吉林省吉林市高新区深东路1116号 |
食健备 G202522003196 |
|
|
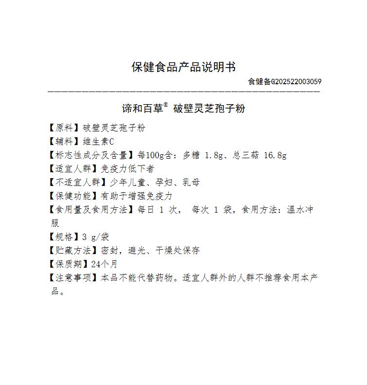
13 |
谛和百草®破壁灵芝孢子粉 |
通化一泰医药集团有限公司 |
通化县快大茂镇团结路2299号 |
食健备 G202522003059 |
|
|
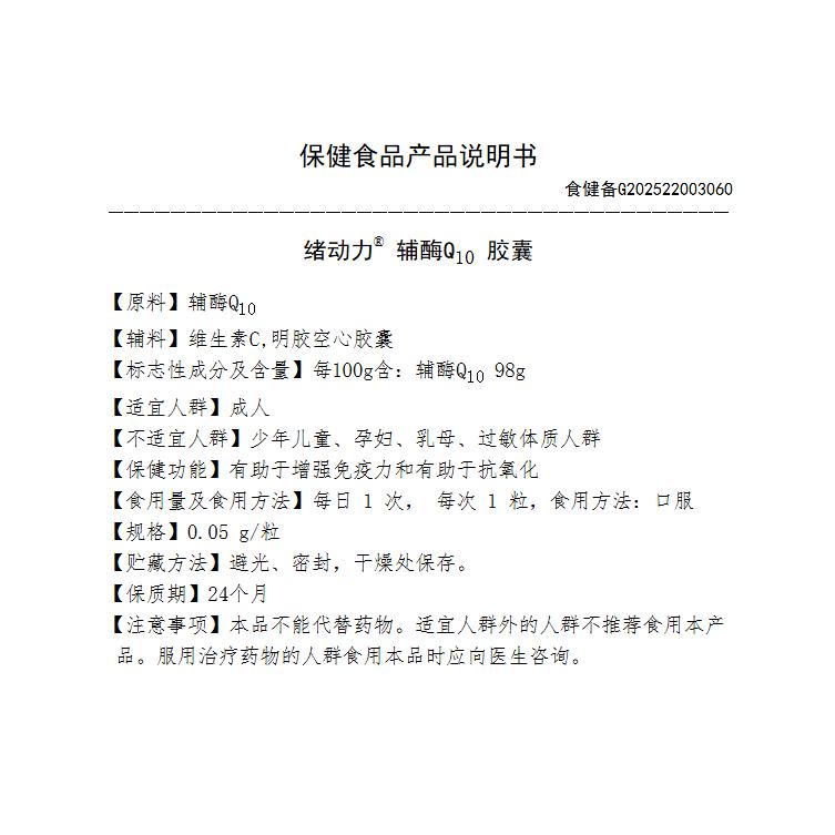
14 |
绪动力®辅酶Q10 胶囊 |
通化一泰医药集团有限公司 |
通化县快大茂镇团结路2299号 |
食健备 G202522003060 |
|
|
15 |
世航牌破壁灵芝孢子粉 |
吉林敖东世航药业股份有限公司 |
吉林省延边朝鲜族自治州敦化市经济开发区东敖东工业园 |
食健备 G202522003069 |
|
|
16 |
和善堂牌破壁灵芝孢子粉 |
吉林华润和善堂人参有限公司 |
吉林省白山市抚松县松江河镇松抚大街28号 |
食健备 G202522003075 |
|
|
17 |
芝小妹®破壁灵芝孢子粉 |
吉林自然密码生物工程有限公司 |
抚松县抚松镇松花江(西江公园西侧)0004015号 |
食健备 G202522003076 |
|
|
18 |
徐参记®人参粉 |
吉林自然密码生物工程有限公司 |
抚松县抚松镇松花江(西江公园西侧)0004015号 |
食健备 G202522003687 |
|
|
19 |
吉老岭牌人参片 |
吉林省红五味生物技术有限公司 |
集安经济开发区果园路188号 |
食健备 G202522002988 |
|
|
20 |
红五味牌人参口服液 |
吉林省红五味生物技术有限公司 |
集安经济开发区果园路188号 |
食健备 G202522002989 |
|
|
21 |
红五味牌人参粉 |
吉林省红五味生物技术有限公司 |
集安经济开发区果园路188号 |
食健备 G202522002995 |
|
|
22 |
红五味牌人参片 |
吉林省红五味生物技术有限公司 |
集安经济开发区果园路188号 |
食健备 G202522003128 |
|
|
23 |
津井御澜牌人参片 |
吉林省红五味生物技术有限公司 |
集安经济开发区果园路188号 |
食健备 G202522003148 |
|
|
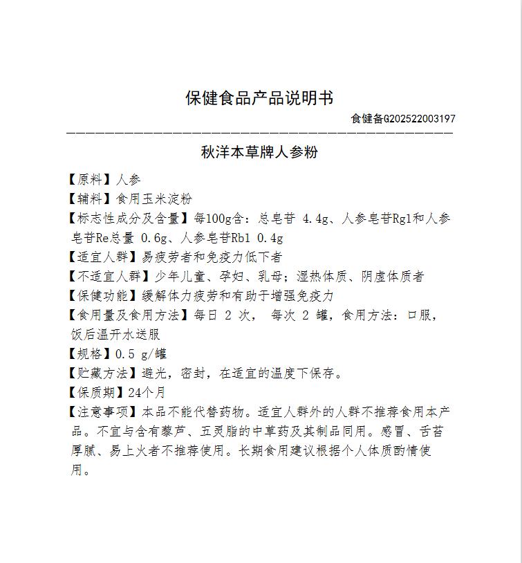
24 |
秋洋本草牌人参粉 |
中民康达药业股份有限公司 |
靖宇县经济开发区靖白公路2-1号 |
食健备 G202522003197 |
|
|
25 |
兰淼牌破壁灵芝孢子粉 |
吉林满医堂药业有限公司 |
延边州汪清县汪清镇金城街803号(工业集中区) |
食健备 G202522003241 |
|
|
26 |
敖东牌叶酸口服液(苹果味) |
吉林敖东延边药业股份有限公司 |
吉林省敦化市敖东大街2158号 |
食健备 G202522003242 |
|
|
27 |
汉参牌人参膏 |
吉林省集安益盛药业股份有限公司 |
集安市文化东路17-20号 |
食健备 G202522003243 |
|
|
28 |
璟参堂牌破壁灵芝孢子粉 |
璟参堂有限公司 |
安图县经济开发区孵化二区隆达街1号 |
食健备 G202522003618 |
|
|
29 |
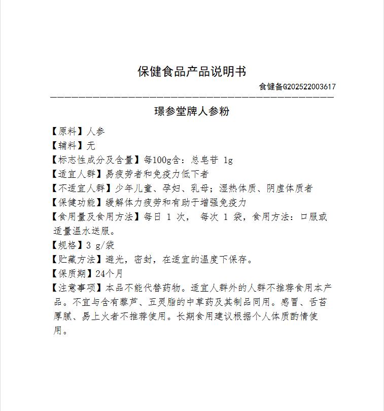
璟参堂牌人参粉 |
璟参堂有限公司 |
安图县经济开发区孵化二区隆达街1号 |
食健备 G202522003617 |
|
|
30 |
莘畅®西洋参合剂 |
吉林鑫垚科技有限公司 |
集安市清河人参高新技术产业园综合办公楼407室 |
食健备 G202522003745 |
|
|
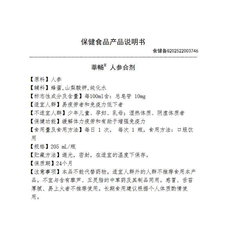
31 |
莘畅®人参合剂 |
吉林鑫垚科技有限公司 |
集安市清河人参高新技术产业园综合办公楼407室 |
食健备 G202522003746 |
|
根据《保健食品注册与备案管理办法》,我厅对上述保健食品备案信息予以公布。保健食品备案人对所提交的材料的真实性、完整性、可溯源性负责。
附件:
吉林省市场监督管理厅
2025年12月29日
